本文主要介绍LIN节点的基本构成、总线电平标准、和LIN收发器
一、 LIN收发器意义
LIN协议是UART的衍生产物,在MCU微控制器端,串口通信的电平一般为3.3V或者5V,属于低压电平通信,低压的单线通信不适合长距离传输以及大量数据传输。
而汽车网络拓扑既不属于长距离通信,也不属于短距离,而且车身线缆的复杂度更高,在有限空间内各种场合下也更容易受外部干扰。
增加传输可靠性的常规方法:
- 提高电平,提高“0”和“1“的区分度
- 差分信号线
LIN属于单线,参考点为0电平,所以提高电压是很好的办法。也正是如此,LIN的标准通信电平为12V,常规通信电平范围为9-18V兼容,3.3V或者5V转12V需要一颗电平转换芯片,此芯片称为LIN收发器,Tranciever。
二、 构成LIN节点的基本要素
当然,LIN收发器不单单实现了电平转换,还有附加的逻辑和机制,以配合LIN网络的功能(网路管理)。
一个基本的LIN节点,无论是主机节点还是从机节点,都会具备以下基本元素:
- MCU 实现LIN协议的载体
- 电源模块 提供12V电源给收发器 和 5V/3.3V电源给MCU
- LIN收发器
三、总线的电平标准
尽管标准电平12V,实际应用中取决于供电情况,电平一般为9-18V之间。以此,定义LIN收发器的供电为Ubat,单线的显性电平为低电平,高电平为隐性电平。
对于发给方来说,发送的显性电平应小于20%的Ubat,而隐形电平应大于80%的Ubat。
对于接收方来说,会将60%的Ubat电平判定为隐性电平,40%以下的电平判定为显性电平。
四、LIN收发器的基本原理
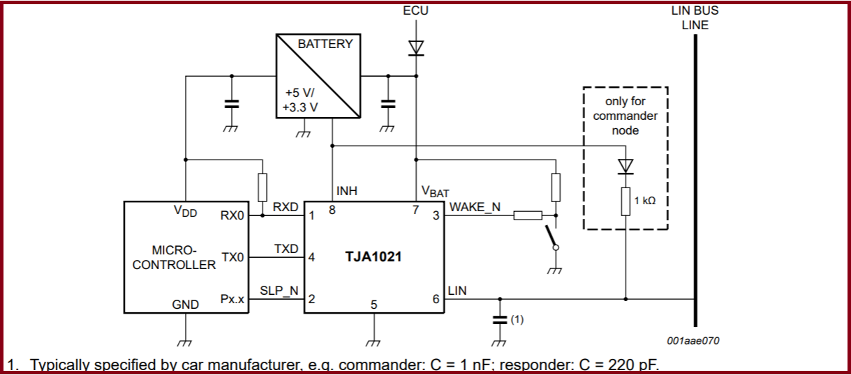
以NXP的TJA1021这款经典LIN收发器为例:
除了Ubat电源引脚外,必须有TX,RX两脚标准串行收发,额外的具备了唤醒和休眠的功能。
剔除额外功能,我们可以将LIN收发器简化成右图,LIN是单线,TX为发送端,驱动TX可以向总线发送信号;RX为接收,可以读取到当前总线的电平。
总线常态应为Ubat隐性电平,TX发送端可以控制总线接地,拉低电平为0V,以实现数据的发送;RX可以回读TX的状态。
五、 最大节点数和最大传输距离
在LIN的规范中,明确定义了一个LIN网络节点,至少具备1个主节点和1个从节点,最多为一个主节点和16个从节点。而最大线缆长度不应超过40m。
在硬件设计上唯一需要留意的是负载电容的匹配,一个经验性准则:当总线速度为20kbps时,总线总的负载电容应该≤10nf。
六、负载电容对波形的影响
下面是不同负载电容对通信波形的影响:
电容可以抑制EMI和高频干扰,但是不宜过大,大的电容会造成上升沿缓慢,接收方隐性电平滞后,有数据错误的风险。
七、 LIN收发器电路设计示例
示例,不是绝对也不是标准,覆盖大多数应用范围:






